You have no items in your shopping cart.
CD53 Antibody
Description
Images & Validation
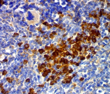
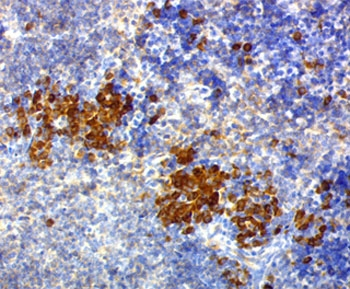
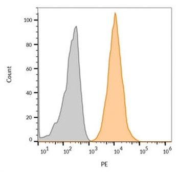
−| Tested Applications | FACS, Functional Studies, IF |
|---|---|
| Dilution range | Functional studies (order BSA/sodium azide-free format),Flow cytometry: 0.5-1ug/10^6 cells,Immunofluorescence: 0.5-1ug/ml |
| Reactivity | Human |
| Application Notes |
Key Properties
−| Antibody Type | Primary Antibody |
|---|---|
| Host | Mouse |
| Clonality | Monoclonal |
| Isotype | Mouse IgG2a, kappa |
| Clone No. | 161-2 |
| Immunogen | Stimulated human leukocytes were used as the immunogen for the CD53 antibody. |
| Purification | Protein G affinity chromatography |
| Conjugation | Unconjugated |
Storage & Handling
−| Storage | Maintain refrigerated at 2-8°C for up to 2 weeks. For long term storage store at -20°C in small aliquots to prevent freeze-thaw cycles. |
|---|---|
| Disclaimer | For research use only |
Similar Products
−CD63 Antibody / LAMP-3 [orb749338]
FACS, IF, IHC-P, WB
Human, Mouse
Mouse
Monoclonal
Unconjugated
20 μg, 100 μgCD63 Antibody / LAMP-3 [orb2637615]
FACS, IF, IHC-P, WB
Human, Mouse
Mouse
Monoclonal
Unconjugated
100 μgCD63 Antibody / LAMP-3 [orb749335]
FACS, IF, IHC-P
Human, Mouse
Mouse
Monoclonal
Unconjugated
20 μg, 100 μg

Quality Guarantee
Explore bioreagents carefree to elevate your research. All our products are rigorously tested for performance. If a product does not perform as described on its datasheet, our scientific support team will provide expert troubleshooting, a prompt replacement, or a refund. For full details, please see our Terms & Conditions and Buying Guide. Contact us at [email protected].

SDS-PAGE Analysis of Purified, BSA-Free CD53 Antibody (clone 161-2). Confirmation of Integrity and Purity of the Antibody.
Quick Database Links
UniProt Details
−Documents Download
Request a Document
Protocol Information
CD53 Antibody (orb2639507)
Participating in our Biorbyt product reviews program enables you to support fellow scientists by sharing your firsthand experience with our products.
Login to Submit a Review








































