You have no items in your shopping cart.
CD45RO Antibody
Description
Images & Validation
−| Tested Applications | FACS, IF, IHC-P |
|---|---|
| Dilution Range | Flow cytometry: 1-2ug/10^6 cells,Immunofluorescence: 1-2ug/ml,Immunohistochemistry (FFPE): 0.25-0.5ug/ml for 30 min at RT |
| Reactivity | Human |
| Application Notes |
Key Properties
−| Antibody Type | Primary Antibody |
|---|---|
| Host | Mouse |
| Clonality | Monoclonal |
| Isotype | Mouse IgG2a, kappa |
| Clone No. | UCHL-1 |
| Immunogen | Cultured human T-cells from an IL-2-dependent T-cell line (CA1) were used as the immunogen for the CD45RO antibody. |
| Purification | Protein G affinity chromatography |
| Conjugation | Unconjugated |
Storage & Handling
−| Storage | Maintain refrigerated at 2-8°C for up to 2 weeks. For long term storage store at -20°C in small aliquots to prevent freeze-thaw cycles. |
|---|---|
| Buffer/Preservatives | 0.2 mg/ml in 1X PBS with 0.1 mg/ml rAlbumin and 0.05% sodium azide |
| Expiration Date | 12 months from date of receipt. |
| Disclaimer | For research use only |
Similar Products
−Recombinant CD45 Antibody / Rabbit Monoclonal [orb2640808]
FACS, IF, IHC-P, WB
Human
Rabbit
Recombinant
Unconjugated
100 μgRecombinant CD45 Antibody / Rabbit Monoclonal [orb606479]
FACS, IF, IHC-P, WB
Human
Rabbit
Recombinant
Unconjugated
100 μg, 20 μg

Quality Guarantee
Explore bioreagents carefree to elevate your research. All our products are rigorously tested for performance. If a product does not perform as described on its datasheet, our scientific support team will provide expert troubleshooting, a prompt replacement, or a refund. For full details, please see our Terms & Conditions and Buying Guide. Contact us at [email protected].

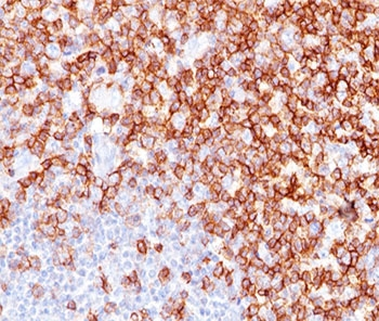
IHC testing of human tonsil stained with CD45RO antibody (UCHL-1).

FACS staining of human lymphocytes using CD45RO antibody (UCHL-1, red) and isotype control (green).

SDS-PAGE Analysis of Purified, BSA-Free CD45RO Antibody (clone UCHL-1). Confirmation of Integrity and Purity of the Antibody.

Immunofluorescent staining of FFPE human tonsil tissue with CD45RO antibody (clone UCHL-1).

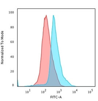
Flow cytometry staining of PFA-fixed human Jukat cells with CD45RO antibody; Red = isotype control, Blue = CD45RO antibody.
Documents Download
Request a Document
Protocol Information
CD45RO Antibody (orb749384)
Participating in our Biorbyt product reviews program enables you to support fellow scientists by sharing your firsthand experience with our products.
Login to Submit a Review

























