You have no items in your shopping cart.
Cytokeratins Antibody
Description
Images & Validation
−| Tested Applications | FC, ICC, IHC-P, IP, WB |
|---|---|
| Reactivity | Mammal |
| Application Notes |
Key Properties
−| Antibody Type | Primary Antibody |
|---|---|
| Clonality | Monoclonal |
| Isotype | Mouse IgG1 |
| Clone No. | C-11 |
| Immunogen | Keratin-enriched preparation from human epidermoid carcinoma cell line A431. |
| Target | Cytokeratins |
| Purification | Purified by protein-A affinity chromatography. |
| Conjugation | Unconjugated |
Storage & Handling
−| Storage | Maintain refrigerated at 2-8°C for up to 2 weeks. For long term storage store at -20°C in small aliquots to prevent freeze-thaw cycles. |
|---|---|
| Buffer/Preservatives | Phosphate buffered saline (PBS), pH 7.4, 15 mM sodium azide |
| Concentration | 1 mg/ml |
| Disclaimer | For research use only |
Alternative Names
−Similar Products
−Pan Cytokeratin Rabbit Polyclonal Antibody [orb10399]
FC, ICC, IF, IHC-Fr, IHC-P, WB
Bovine, Canine, Equine, Gallus, Porcine, Rabbit
Human, Mouse, Rat
Rabbit
Polyclonal
Unconjugated
100 μl, 50 μl, 200 μlPan Cytokeratin Mouse Monoclonal Antibody [orb1571928]
IF, IHC-Fr, IHC-P, WB
Mouse, Rat
Human, Mouse, Rat
Mouse
Monoclonal
Unconjugated
100 μl, 50 μlCytokeratin 8 Antibody [orb248434]
FACS, IF, IHC-P, WB
Human, Rat
Mouse
Monoclonal
Unconjugated
100 μg, 20 μgCytokeratin 8 Antibody Cocktail [orb248440]
FACS, IF, IHC-P, WB
Human, Rat
Mouse
Monoclonal
Unconjugated
100 μg, 20 μgCytokeratin 8 Antibody Cocktail [orb2637813]
FACS, IF, IHC-P, WB
Human, Rat
Mouse
Monoclonal
Unconjugated
100 μg

Quality Guarantee
Explore bioreagents carefree to elevate your research. All our products are rigorously tested for performance. If a product does not perform as described on its datasheet, our scientific support team will provide expert troubleshooting, a prompt replacement, or a refund. For full details, please see our Terms & Conditions and Buying Guide. Contact us at [email protected].

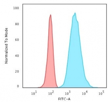
Separation of MCF-7 cells (red-filled) from human leukocytes (black-dashed) in flow cytometry analysis (intracellular staining) of peripheral whole blood spiked with MCF-7 cells stained using anti-Cytokeratins (C-11) purified antibody (concentration in sample 3 µg/ml, GAM APC).

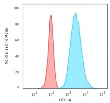
Flow cytometry intracellular staining pattern of human peripheral whole blood spiked with MCF-7 cells stained using anti-Cytokeratins (C-11) purified antibody (concentration in sample 3 µg/ml, GAM APC).

Immunocytochemistry staining of cytokeratins in Hep-2 cells using pan-cytokeratin antibody C-11 (orb43707, diluted 1:400), detected with GAM IgG-Alexa Fluor®488 (diluted 1:200; green).

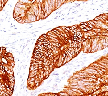
Immunohistochemistry staining of cytokeratin on paraffin-embedded sections of guinea pig breast carcinoma using anti-cytokeratin antibody (C-11).

Western blotting analysis of human cytokeratins using mouse monoclonal antibody C-11 on lysates of HeLa cell line and MOLT-4 cell line (cytokeratin non-expressing cell line; negative control) under non-reducing and reducing conditions. Nitrocellulose membrane was probed with 2 µg/ml of mouse monoclonal antibody anti-cytokeratins followed by IRDye800-conjugated anti-mouse secondary antibody. Specific bands were detected for cytokeratins at approximately 45-55 kDa.

Anti-Hu Cytokeratin 5/8 (clone C-50) works in WB application under reducing and non-reducing conditions. Western blotting analysis was performed on whole cell extracts (RIPA lysis buffer) of MCF-7 and Jurkat cell lines, mixed and heated (100°C, 5 min) with reducing and non-reducing SDS-loading buffer. Samples were resolved using 10% Tris-glycine SDS gel electrophoresis. Nitrocellulose membrane blot was probed with mouse IgG1 monoclonal antibody C-50 (1 µg/ml), followed by IRDye 800CW Goat-anti-Mouse IgG (green). Mouse anti-GAPDH monoclonal antibody FF26A conjugated with DyLight 680 (0.1 µg/ml), was used as the loading control (red). Multiplex fluorescent Western blot detection was performed. Cytokeratin 5/8 molecules were detected at ~40 kDa in MCF-7 cell line under both reducing and non-reducing conditions.
Documents Download
Request a Document
Protocol Information
Cytokeratins Antibody (orb43707)
Participating in our Biorbyt product reviews program enables you to support fellow scientists by sharing your firsthand experience with our products.
Login to Submit a Review












































