You have no items in your shopping cart.
CD45RO Antibody
Description
Images & Validation
−| Tested Applications | FACS, IHC-P |
|---|---|
| Dilution Range | Flow Cytometry: 0.5-1ug/million cells,Immunohistology (FFPE): 0.25-0.5ug/ml for 30 min at RT (1),Prediluted IHC only format: incubate for 30 min at RT (2) |
| Reactivity | Human |
| Application Notes |
Key Properties
−| Antibody Type | Primary Antibody |
|---|---|
| Host | Mouse |
| Clonality | Monoclonal |
| Isotype | Mouse IgG2a, kappa |
| Clone No. | CDLA45RO-1 |
| Immunogen | Recombinant human protein was used as immunogen for this CD45RO antibody. |
| Purification | Protein G affinity chromatography |
| Conjugation | Unconjugated |
Storage & Handling
−| Storage | Maintain refrigerated at 2-8°C for up to 2 weeks. For long term storage store at -20°C in small aliquots to prevent freeze-thaw cycles. |
|---|---|
| Buffer/Preservatives | 1 mg/ml in 1X PBS; rAlbumin free, sodium azide free |
| Expiration Date | 12 months from date of receipt. |
| Disclaimer | For research use only |
Similar Products
−CD45RO Mouse Monoclonal Antibody [orb1520122]
FC, ICC, IF, IHC, WB
Human
Mouse
Monoclonal
Unconjugated
100 μl, 10 μl

Quality Guarantee
Explore bioreagents carefree to elevate your research. All our products are rigorously tested for performance. If a product does not perform as described on its datasheet, our scientific support team will provide expert troubleshooting, a prompt replacement, or a refund. For full details, please see our Terms & Conditions and Buying Guide. Contact us at [email protected].

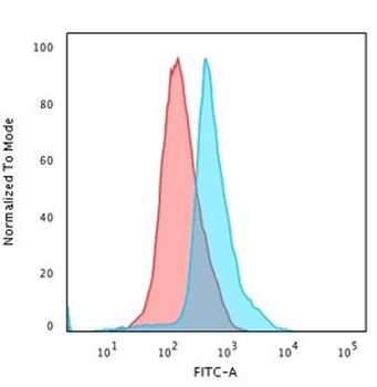
Flow cytometry testing of PFA-fixed human Jurkat cells with CD45RO antibody (clone CDLA45RO-1); Red = isotype control, Blue = CD45RO antibody.

IHC testing of FFPE human tonsil and CD45RO antibody (clone CDLA45RO-1). HIER: boil in pH6 10 mM citrate buffer for 10-20 minutes, followed by cooling at RT for 20 minutes, prior to staining.
Quick Database Links
UniProt Details
−Documents Download
Request a Document
Protocol Information
CD45RO Antibody (orb2641619)
Participating in our Biorbyt product reviews program enables you to support fellow scientists by sharing your firsthand experience with our products.
Login to Submit a Review
























